น้ำเสียอุตสาหกรรม: ภาวะที่กลืนไม่เข้าคายไม่ออกสองประการของการปฏิบัติตามข้อกำหนดและต้นทุน

ความกดดันด้านกฎระเบียบสูง ความยุ่งยากในการปฏิบัติตามกฎระเบียบ
มาตรฐานการจำหน่ายเริ่มมีความเข้มงวดมากขึ้น และเทคโนโลยีแบบดั้งเดิมก็ประสบปัญหาในการรับมือ ทำให้เกิดความเสี่ยงต่อค่าปรับจำนวนมากและการหยุดการผลิตสำหรับบริษัทต่างๆ

การรักษาแบบแผนโบราณ ค่าใช้จ่ายสูง
พื้นที่ขนาดใหญ่ การใช้พลังงานสูง และการใช้สารเคมีจำนวนมาก ส่งผลให้ต้นทุนการดำเนินงานสูงอย่างต่อเนื่อง

ของเสียจากทรัพยากรน้ำ ความดันในการดำเนินงาน
ต้นทุนน้ำจืดที่เพิ่มขึ้นและการไม่สามารถนำน้ำเสียกลับมาใช้ใหม่ได้อย่างมีประสิทธิภาพ ส่งผลให้สถานประกอบการมีแรงกดดันด้านทรัพยากรน้ำเพิ่มมากขึ้น

ของคุณ โรงบำบัดน้ำเสียอัจฉริยะ
เราเข้าใจข้อกำหนดที่เข้มงวดและความท้าทายของ "น้ำ" ในการผลิตภาคอุตสาหกรรม ดังนั้นเราจึงได้เปิดตัวนวัตกรรม [การบำบัดน้ำเสียอุตสาหกรรม] ระบบ. เป็นมากกว่าอุปกรณ์ แต่เป็น "ผู้ดูแลน้ำอัจฉริยะ" ในไซต์การผลิต เพื่อให้มั่นใจว่าการบำบัดน้ำเสียอย่างต่อเนื่อง มีเสถียรภาพ และเป็นไปตามข้อกำหนดสำหรับองค์กรของคุณในขั้นตอนที่สำคัญที่สุด
✅ การปฏิบัติตามข้อกำหนดที่มั่นคง
✅ การทำงานอัจฉริยะ
✅ ประหยัดต้นทุน
เทคโนโลยีมาก่อน
เรามีส่วนประกอบระบบส่งกำลังที่หลากหลาย

การออกแบบโมดูลาร์ & การปรับใช้อย่างรวดเร็ว
การผสมผสานแบบโมดูลาร์ที่ยืดหยุ่นจะปรับให้เข้ากับขนาดการบำบัดและสภาพของไซต์ต่างๆ ส่งผลให้รอบโครงการสั้นลงอย่างมาก ปรับแต่งตามความต้องการของคุณ

หนึ่ง-หยุดโซลูชั่นเพื่อ การทำให้บริสุทธิ์
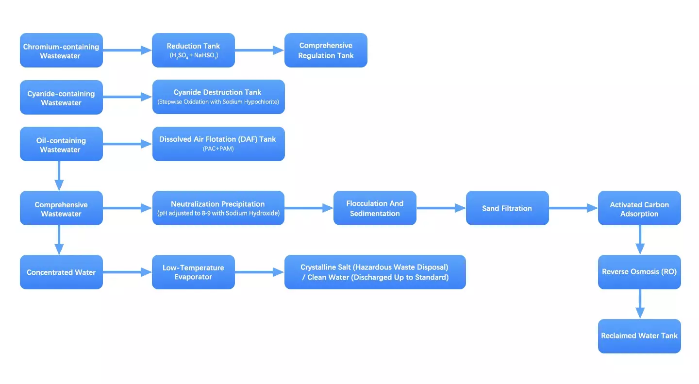
ผสานรวมกระบวนการบำบัดขั้นสูงหลายขั้นตอนเพื่อกำจัดมลพิษที่ซับซ้อน เช่น โลหะหนักและสารอินทรีย์โดยเฉพาะ เพื่อให้มั่นใจว่าน้ำทิ้งมีคุณภาพดีเยี่ยม

การใช้พลังงานต่ำ
ใช้พลังงาน-การบันทึกส่วนประกอบและอัลกอริธึมการควบคุมที่ได้รับการปรับปรุง รวมกับแพลตฟอร์มการตรวจสอบบนคลาวด์ เพื่อให้บรรลุการทำงานแบบอัตโนมัติและการคาดการณ์ การบำรุงรักษา

มีเสถียรภาพเชื่อถือได้ & ปรับแต่ง
ใช้ในอุตสาหกรรม-เกรดสูง-ส่วนประกอบที่มีคุณภาพเพื่อให้แน่ใจว่ายาวนาน-ความมั่นคงระยะ นำเสนอโซลูชันที่ปรับแต่งตามความต้องการโดยพิจารณาจากคุณภาพน้ำเฉพาะและความต้องการของลูกค้า
จะทำมากกว่านี้เพื่อคุณ!
โซลูชั่นน้ำเสียทางอุตสาหกรรมของเราจะช่วยคุณได้มากกว่า! ระบบของเรามีแผ่นกันไถลในตัวขนาดกะทัดรัด-การออกแบบแบบติดตั้งเพื่อการปรับใช้อย่างรวดเร็วเมื่อส่งมอบ ขจัดความซับซ้อน-การก่อสร้างเว็บไซต์ เราให้บริการโซลูชั่นและต้นทุนที่ครบถ้วน-การวิเคราะห์ผลประโยชน์เพื่อให้แน่ใจว่าการลงทุนของคุณคุ้มค่า
โซลูชั่นน้ำเสียอุตสาหกรรมของเรา
จะทำมากกว่านี้เพื่อคุณ!
ใช้ MBR ขั้นสูง/ร + กระบวนการผสมเมมเบรนแบบพิเศษเพื่อกรองโลหะหนัก สารอินทรีย์ที่เป็นพิษ และลดตัวบ่งชี้สำคัญ เช่น COD และแอมโมเนียไนโตรเจนได้อย่างมีประสิทธิภาพ ให้ค่าสูง-น้ำรีไซเคิลที่มีคุณภาพเพื่อการนำกลับมาใช้ใหม่อย่างปลอดภัย
การตรวจสอบอัจฉริยะ +
รีโมตโอ&ม
ระบบนี้รวมระบบควบคุมอัจฉริยะ PLC และเครื่องตรวจสอบคุณภาพน้ำออนไลน์ และอัปโหลดข้อมูลไปยังแพลตฟอร์มคลาวด์แบบเรียลไทม์ วิศวกรสามารถทำการวินิจฉัยระยะไกลเพื่อให้แน่ใจว่าระบบอยู่ในสภาพที่ดีที่สุดเสมอ
การกู้คืนทรัพยากร +
การผลิตสีเขียว
โซลูชันของ WTEYA ช่วยเพิ่มอัตราการรีไซเคิลน้ำได้อย่างมาก ลดต้นทุนในการจัดหาน้ำจืดและบำบัดน้ำเสียได้อย่างมีประสิทธิภาพ ลดการปล่อยก๊าซคาร์บอนไดออกไซด์ และช่วยให้บริษัทต่างๆ บรรลุเป้าหมาย ESG
ลักษณะคุณภาพของน้ำเสียอุตสาหกรรม
ลักษณะเฉพาะ 01
ซีโอดีสูง/เนื้อหาบีโอดี
ลักษณะเฉพาะ 02
ลอนเฮฟวีเมทัล ลอนเฮฟวีเมทัล
ลักษณะเฉพาะ 03
สารประกอบอินทรีย์ที่เป็นพิษ
ลักษณะเฉพาะ 04
ค่า pH ที่สูงเกินไป
ลักษณะ 05
ไนโตรเจนแอมโมเนียสูง
ลักษณะเฉพาะ 06
ความผันผวนของอุณหภูมิมาก
สาขาการสมัครของเรา: การปกป้องอุตสาหกรรมหลัก
ตั้งแต่การแปรรูปโลหะไปจนถึงการผลิตอุปกรณ์อิเล็กทรอนิกส์ WTEYA นำเสนอโซลูชันน้ำเสียที่ปรับแต่งตามความต้องการสำหรับอุตสาหกรรมต่างๆ เพื่อให้มั่นใจว่าการผลิตที่สะอาดและเผชิญกับความท้าทายด้านสิ่งแวดล้อมอย่างไม่เกรงกลัว








เริ่มต้นในปี 2009 เราเป็นองค์กรเทคโนโลยีการปกป้องสิ่งแวดล้อมที่บูรณาการ R&D. ผลิต จำหน่าย และติดตั้ง.
WTEYA Environmental Technology Co., Ltd. เป็นกลุ่มบริษัทที่มีสำนักงานใหญ่ในเมือง Tianan Cyber City เมืองตงกวน มณฑลกวางตุ้ง เรามุ่งมั่นที่จะจัดหาอุปกรณ์ของเหลวอัจฉริยะชั้นนำของโลก ด้วยเทคโนโลยีขั้นสูงและระดับสูง-การบริการที่มีคุณภาพ เราได้รับคำชื่นชมอย่างเป็นเอกฉันท์จากลูกค้ามากกว่า 1,000 ราย
การรับรอง & สิทธิบัตรทางเทคนิค
จบแล้ว 100+ รางวัลอันทรงเกียรตินี้แสดงให้เห็นถึงความแข็งแกร่งทางเทคนิคและการยอมรับในอุตสาหกรรมของเรา
ความไว้วางใจของลูกค้า & การทำงานร่วมกัน
เติบโตไปพร้อมกับลูกค้ากว่าพันรายทั่วโลก